
































































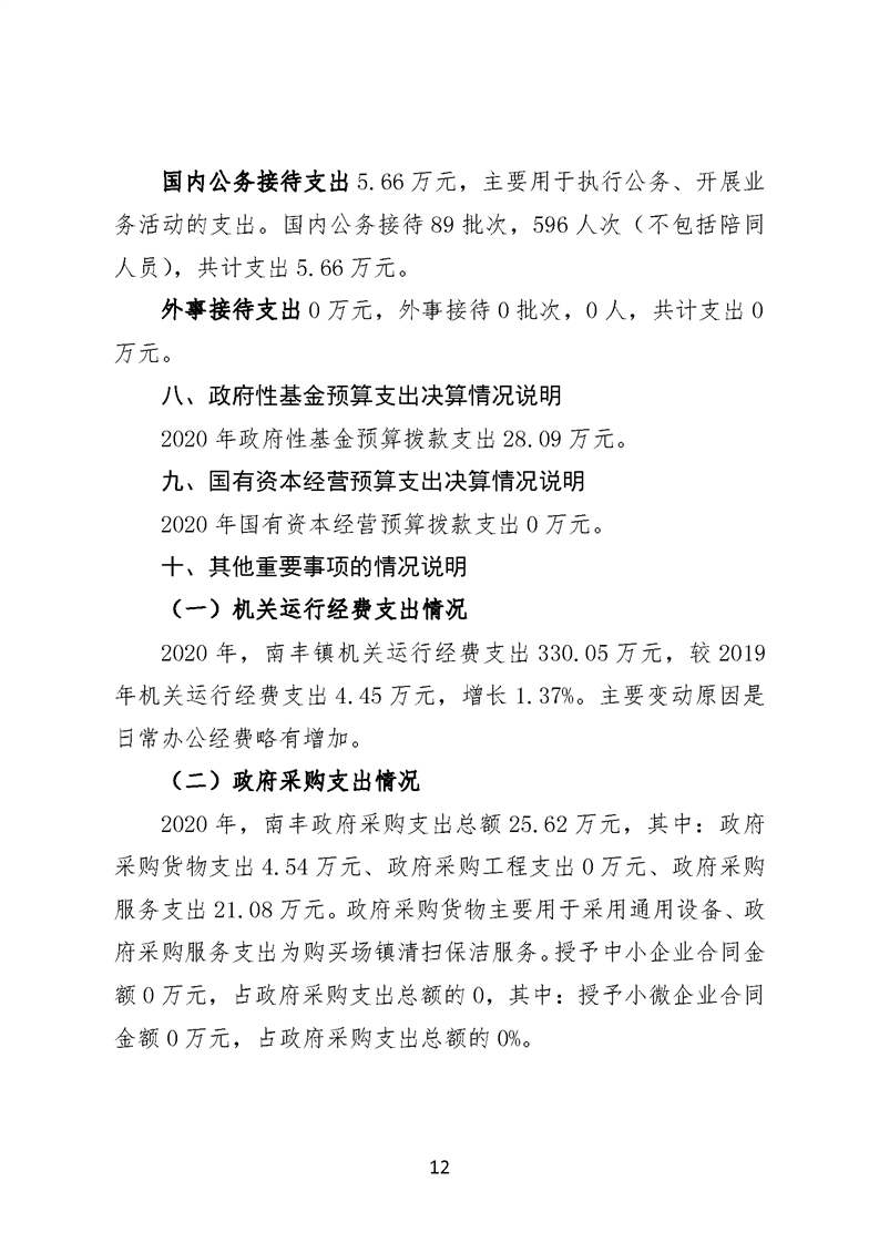
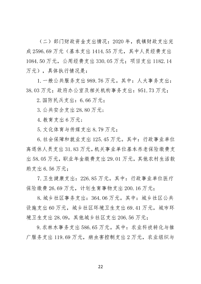
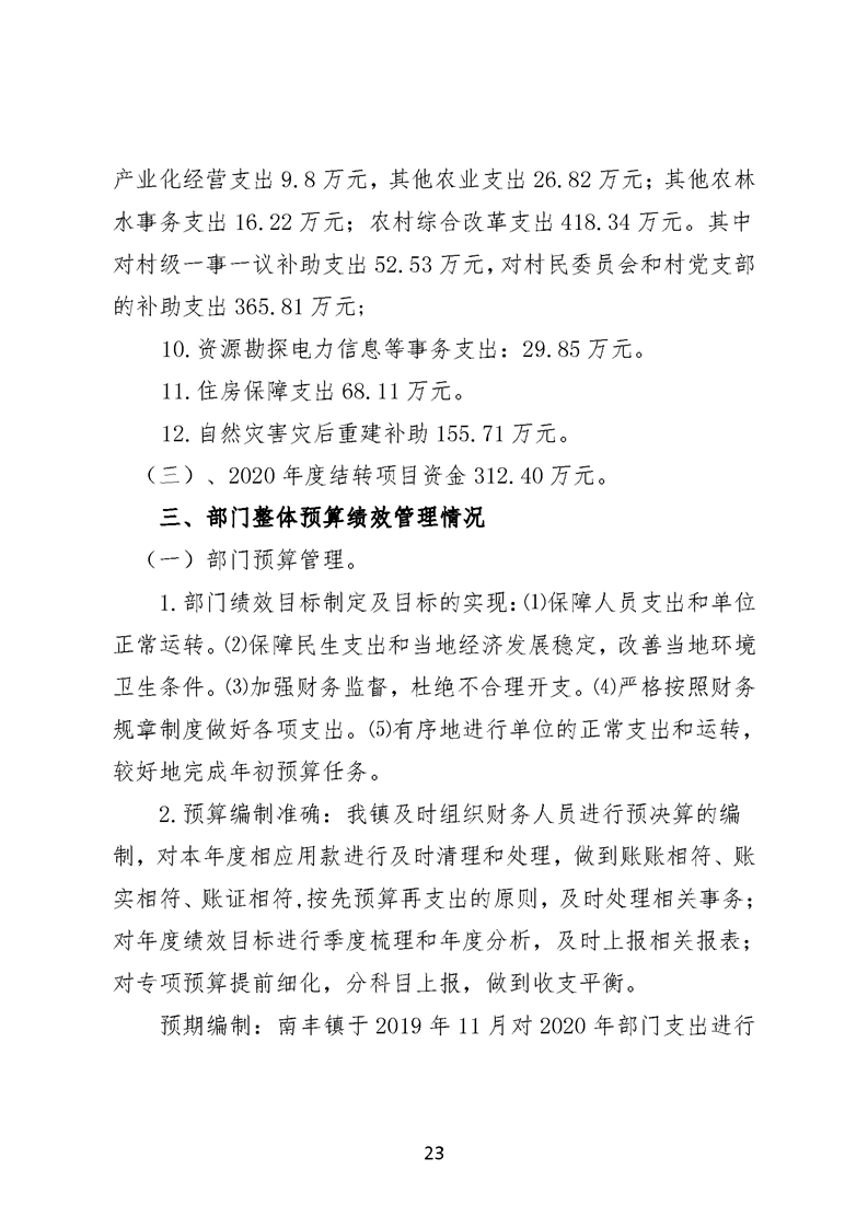
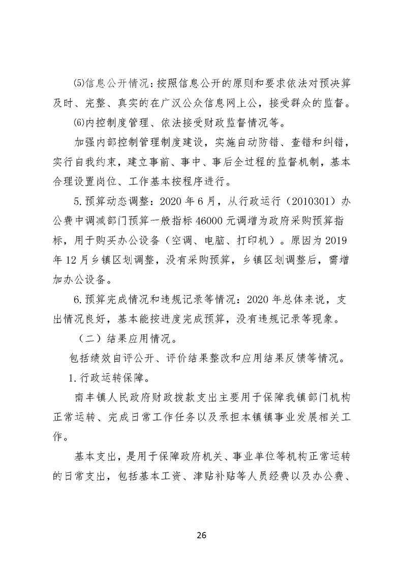
当前位置:首页
/
BETVLCTOR伟德在线最新网站
/
BETVLCTOR伟德微博
/
betvlctor登录网站
/
镇(街道)
/
南丰镇
/ 正文
发布时间:2021-10-26
来源:伟德BETVLCTOR客户端政府
点击量:
【字体:大中小】【打印】
分享:
































































