






















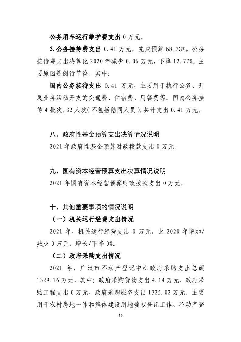
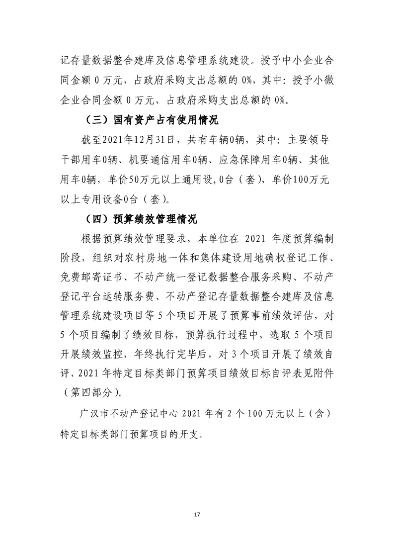
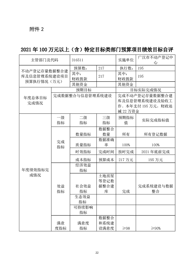
当前位置:首页
/
财政预算决算公开
/
部门决算
/
2021年市级部门决算
/
市政府部门
/
市自然资源局
/ 正文
发布时间:2022-10-27
来源:自然资源局
点击量:
【字体:大中小】【打印】
分享:






















