


































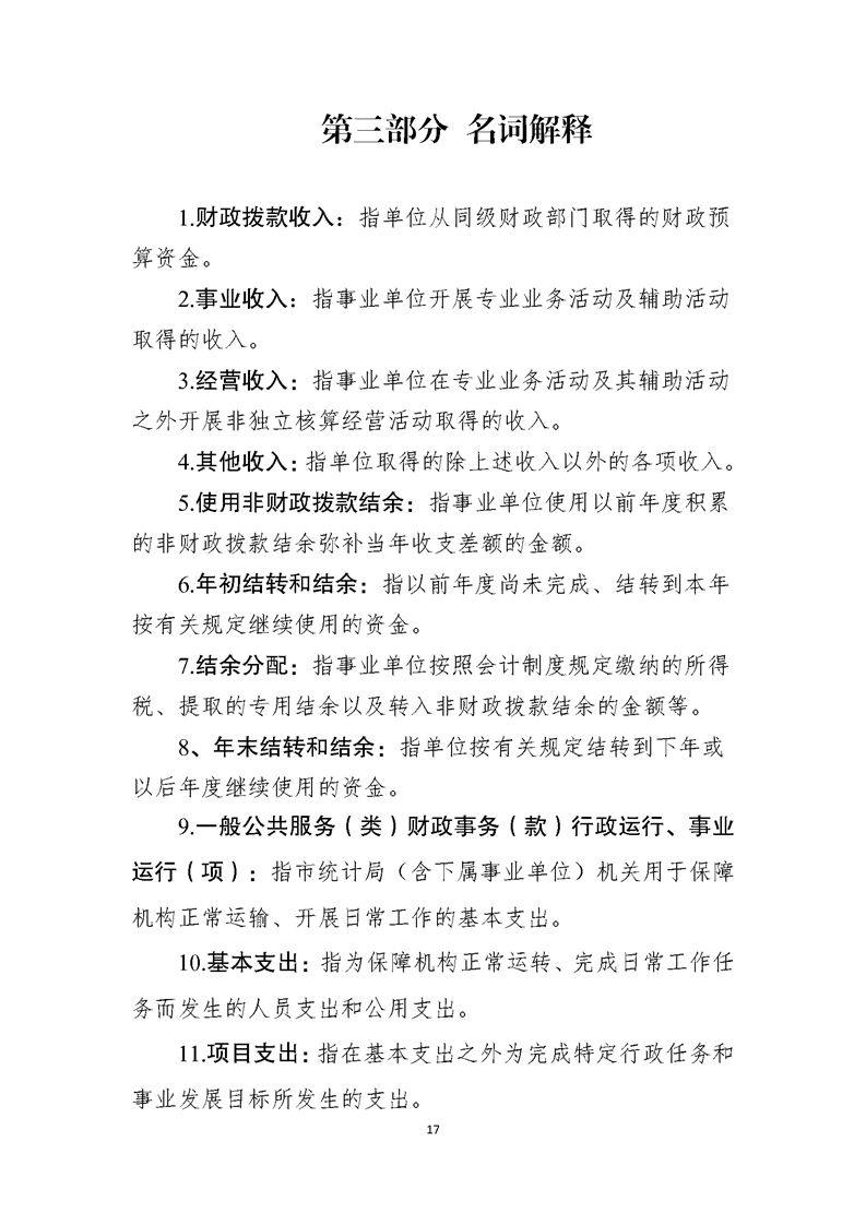
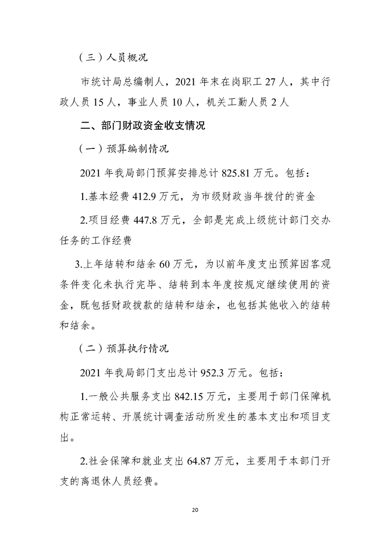
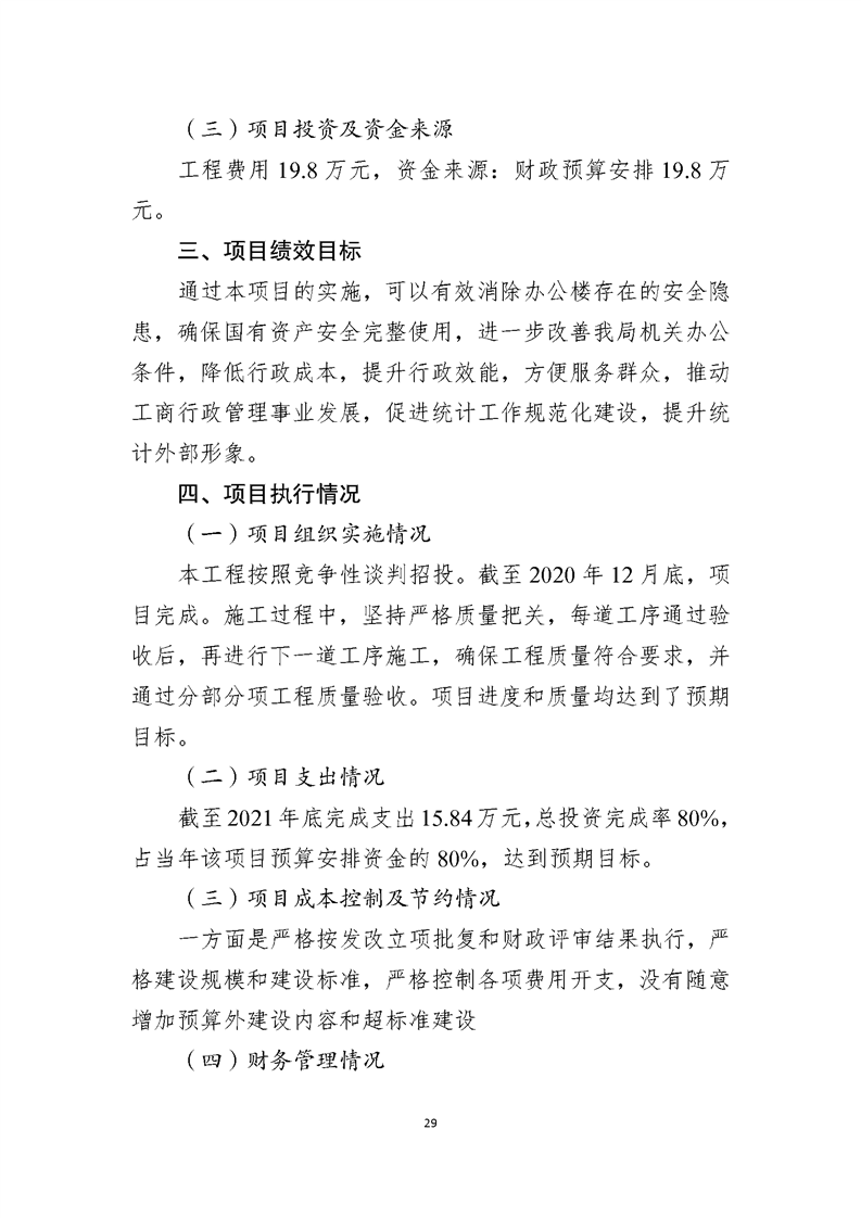
当前位置:首页
/
betvlctor伟德手机登录
/
BETVlCTOR网页版
/
2021年市级部门决算
/
BETVlCTOR手机登录
/
市统计局
/ 正文
发布时间:2022-10-27
来源:统计局
点击量:
【字体:大中小】【打印】
分享:


































