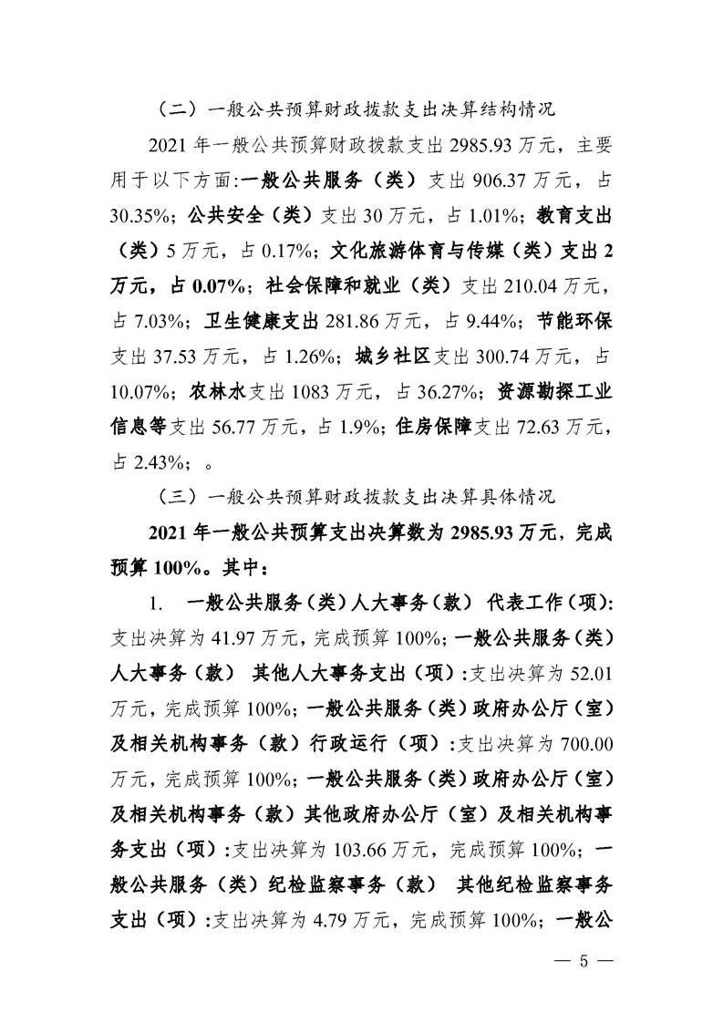
网站支持IPv6
无障碍
长者专区
适老版
智能问答
旧版

长者专区

当前位置:首页 / BETVLCTOR最新版本下载 / 伟德bevictor下载 / bv伟德国际1946 / 镇(街道) / 金鱼镇 / 正文

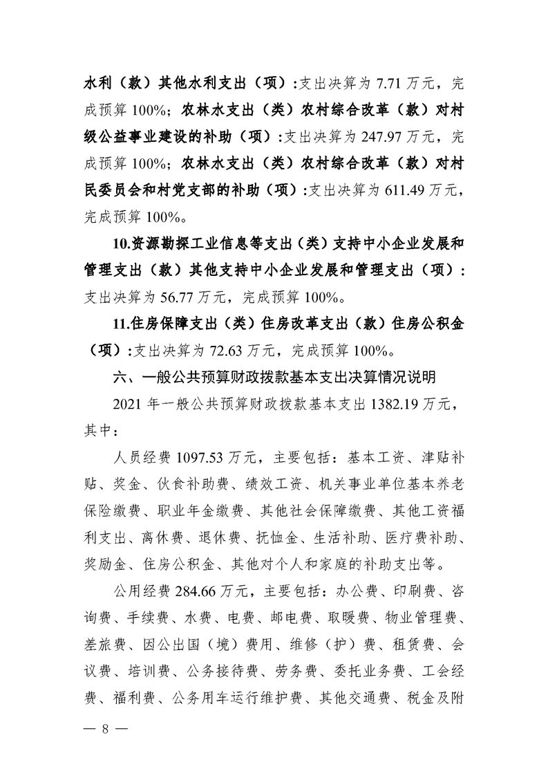
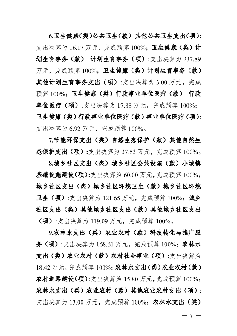
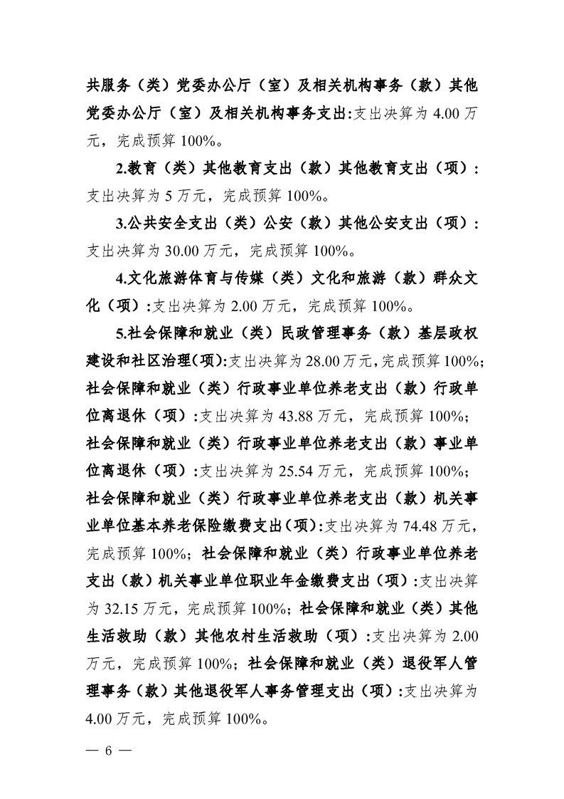
金鱼镇2021年决算公开

发布时间:2022-10-18 来源:金鱼镇 点击量: 【字体:】【打印 分享:

扫描二维码分享本页面
Baidu
map