网站支持IPv6
无障碍
长者专区
适老版
智能问答
旧版

长者专区

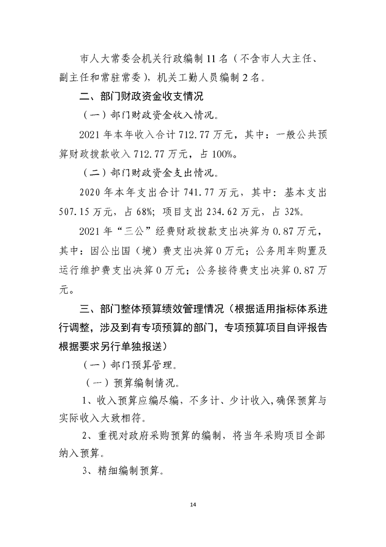
当前位置:首页 / BETVLCTOR伟德在线最新网站 / BETVLCTOR伟德微博 / 2021年市级部门决算 / 四大办 / 市人大办 / 正文

伟德BETVLCTOR客户端人民代表大会常务委员会办公室 2021年单位决算

发布时间:2022-10-27 来源:人大办 点击量: 【字体:】【打印 分享:

扫描二维码分享本页面
Baidu
map