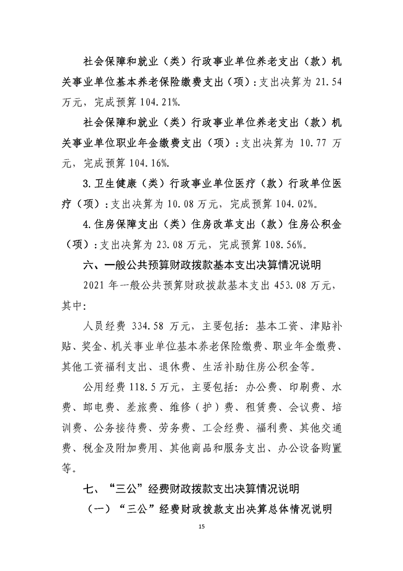
网站支持IPv6
无障碍
长者专区
适老版
智能问答
旧版

长者专区

当前位置:首页 / betvlctor伟德手机登录 / BETVlCTOR网页版 / 2021年市级部门决算 / 四大办 / 市政协办 / 正文

2021年度中国人民政治协商会议四川省伟德BETVLCTOR客户端委员会办公室部门决算

发布时间:2022-10-17 来源:市政协办 点击量: 【字体:】【打印 分享:

扫描二维码分享本页面
Baidu
map