

































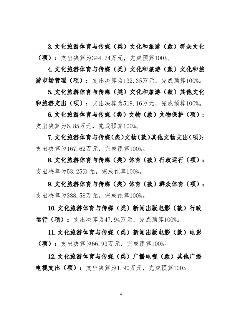
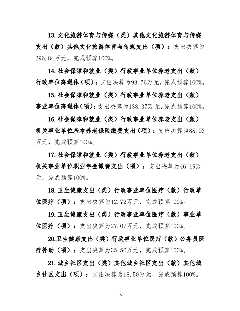
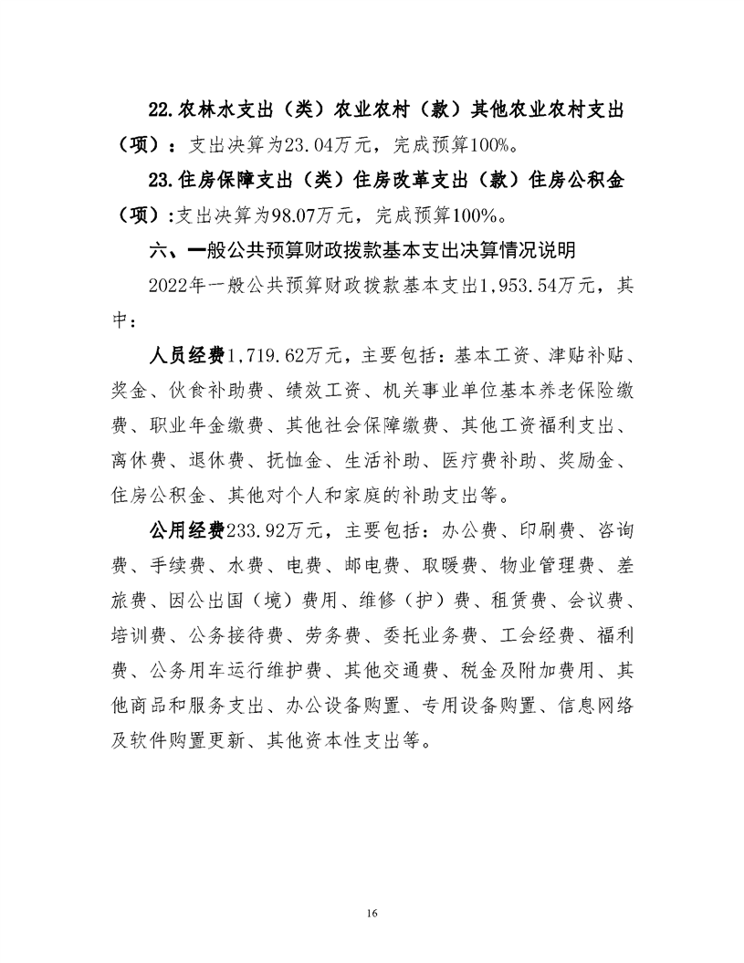
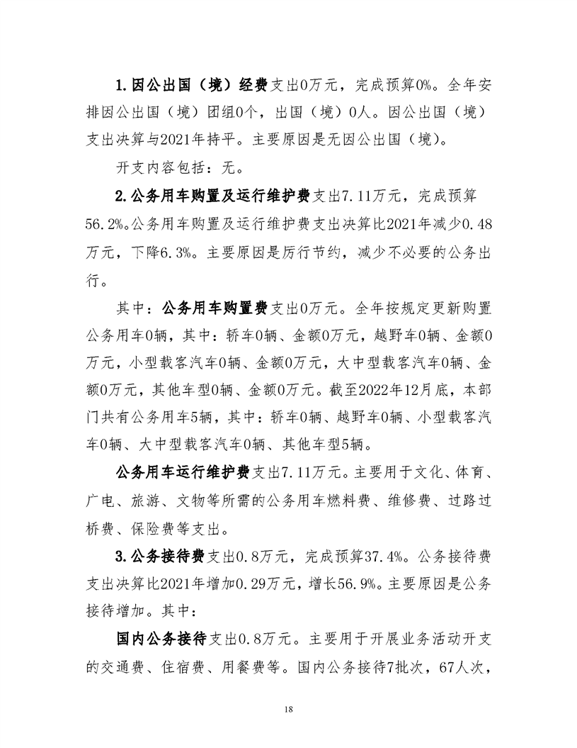
当前位置:首页
/
BETVLCTOR伟德在线最新网站
/
BETVLCTOR伟德微博
/
betvlctor伟德手机登录
/
市政府部门
/
文体旅游局
/ 正文
发布时间:2023-10-13
来源:市文旅局
点击量:
【字体:大中小】【打印】
分享:

































