

















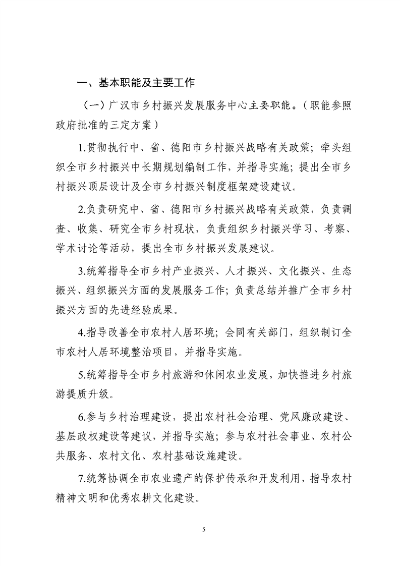
当前位置:首页
/
BETVLCTOR伟德在线最新网站
/
bevictor伟德app
/
2024年部门预算
/
市政府部门
/
市乡村振兴发展服务中心
/ 正文
发布时间:2024-04-11
来源:市农业农村局
点击量:
【字体:大中小】【打印】
分享:

















